Monitor für Regie und Studio

Test: Meyer Sound Amie

Die Meyer-Sound-Monitore des Amie-System eignen sich für Stereo- oder Multikanal-Abhören. Im Test schauen wir uns die Eigenschaften des Systems genauer an.

Produktbild Amie Familie(Bild: Meyer Sound)

Inhalt:

Anzeige


Mit dem Amie-System stellt der amerikanische Hersteller Meyer Sound eine Topteil/ Subwoofer Kombination vor, die sich als Stereo- oder Multikanal-Abhöre für alle Konfigurationen von einfachen 2.0-Setups bis zum 7.1-System eignet. Die möglichen Anwendungen reichen von der Streaming- oder Filmmischregie über Schreibtischarbeits- plätze oder Ü-Wagen bis hin zum ambitionierten Heimkino. Selbstverständlich steht auch einer Anwendung in der reinen Musikproduktion nichts im Wege.

Die Komponenten des Amie-Systems sind der Amie-Monitor und der zugehörige Amie Sub sowie dessen zwei Integration-Input-Module für 2.1- oder 7.1-Systeme. Der Amie-Monitor ist mit einem 6,5″-Tieftöner und einer 1″-Hochtonkalotte bestückt, die auf ein großes Waveguide von 80 × 50 Grad arbeitet. Auf einen Kompressionstreiber wurde bewusst verzichtet, da dessen Vorzüge eines höheren Maximalschalldrucks in Kombination mit einem 6,5″-Tieftöner nicht ausgenutzt werden könnten, dem gegenüber aber die Nachteile höherer Verzerrungswerte durch die Kompressionskammer stehen.

Ganz anders sieht es bei dem Waveguide oder Horn aus, das speziell für den Einsatz als Studiomonitor von Bedeutung ist und ein kontrolliertes Abstrahlverhalten über einen weiten Frequenzbereich ermöglicht. Nachteile stehen dem nicht gegenüber. Ganz im Gegenteil sorgt das Waveguide sogar noch für eine bessere Anpassung der Hochtonmembran an das Schallfeld und eine deutliche Steigerung der On-axis-Sensitivity. Wie bei allen Meyer-Sound-Systemen ist auch die Amie voll aktiv aufgebaut und verfügt über zwei interne Class-D-Endstufen sowie ein DSP-System für die Filter- und Limiterfunktionen. Gleiches gilt für den Amie Sub, der als kompaktes Bassreflexsystem mit einem 15″-Woofer aufgebaut ist und eben- falls über ein integriertes Class-D-Endstufenmodul verfügt.

LFE-Kanal und Bassmanagement

Der Amie-Monitor ist trotz seiner kompakten Bauweise mit Abmessungen von 229 × 389 × 336 mm als echtes Full-Range-System ausgelegt. Der nutzbare Frequenzbereich reicht laut Datenblatt von 42 Hz bis 22 kHz. Speziell wenn es um Filmton geht, kommt jedoch die unterste Oktave des hörbaren Frequenzbereiches von 20-40 Hz auch noch eine wichtige Bedeutung zu, da man sich dieser gerne bei Action-Szenen bedient, um diesen den gewünschten Nachdruck zu verleihen. Im Filmton gibt es dafür den LFE-Kanal.

Produktbild Subwoofer
Ein Bassmanagement ist im zum Amie-System gehörigen Subwoofer bereits eingebaut (Bild: Meyer Sound)

LFE steht dabei für Low Frequency Effect (Dolby) oder auch Low Frequency Enhancement (DTS). Der LFE-Weg ist als zusätzlicher Kanal zu verstehen, der für Effekte genutzt werden kann, jedoch nicht per se dazu dient, die tieffrequenten Anteile der Hauptlautsprecher zu übernehmen. Der Mix im Film geht daher zunächst einmal davon aus, dass alle Hauptlautsprecher inklusive der Surroundsysteme Full-Range-tauglich sind. Reichen diese nicht tief genug hinab oder möchte man sie einfach nur entlasten, dann können mit Hilfe eines Bassmanagements die tieffrequenten Anteile aus den betreffenden Kanälen herausgefiltert und auf den Subwoofer umgelenkt werden.

Amie-Subwoofer

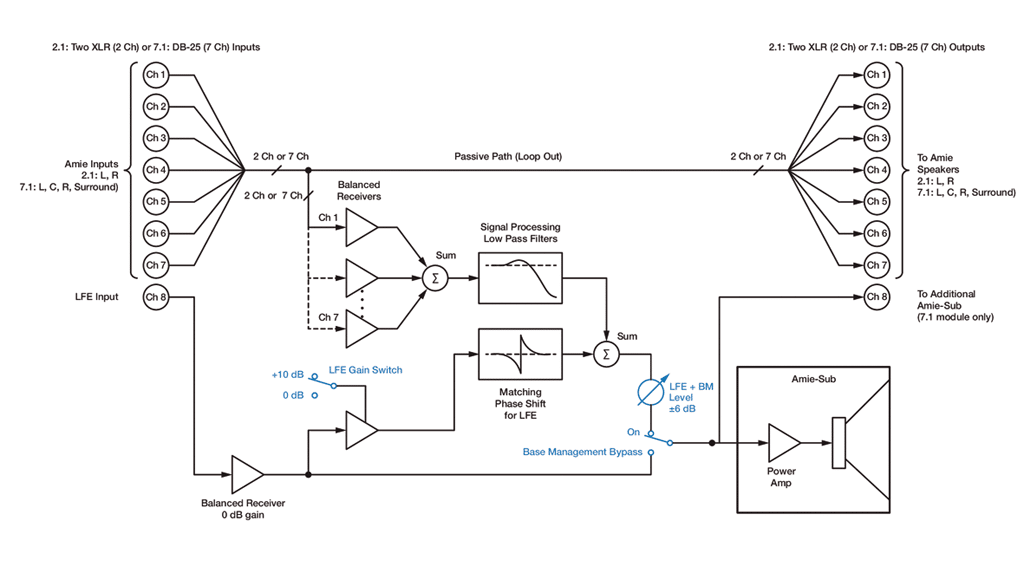
Das vorab genannte Bassmanagement ist im zum Amie-System gehörigen Subwoofer bereits eingebaut. Anhand der Input-Module kann man den Amie Sub mit einem Bassmanagement für 2.1- oder für bis 7.1-Systeme ausstatten. Das Blockschaltbild in Abb. 1 zeigt den Aufbau der 7.1-Variante.

Diagramm Bass-Management
Bass-Management Die Signalanteile unterhalb von 50 Hz und, falls vorhanden, das LFE-Signal werden auf den Subwoofer geleitet. Einen expliziten Hochpassfilter für die Ausgänge zu den Topteilen gibt es nicht. Für den LFE-Weg gibt es noch einen Allpassfilter zur Phasenanpassung (Abb. 1) (Bild: Anselm Goertz)

In der 2.1-Ausführung sind es anstatt der sieben Wege plus LFE nur zwei plus LFE. Die Signale für die Front- und Surround-Lautsprecher werden dabei unbehandelt durchgereicht. Eine spezielle Hochpassfilterung benötigen die Amie-Monitore nicht, da sie als Fullrange-Systeme bereits mit eigenem, auf das System abgestimmten Hochpassfilter ausgestattet sind. Für den Subwoofer werden im Bassmanagement die Signale aller Front- und Surround-Lautsprecher aufaddiert und anschließend mit einem Tiefpass gefiltert, der so abgestimmt ist, dass nur die Anteile noch aus den Signalen extrahiert werden, die unterhalb des Übertragungsbereiches der Amie-Monitore liegen.

Das ist in ungefähr alles, was sich noch zwischen 25 und 45 Hz abspielt. Der Subwoofer arbeitet damit als Ergänzung des Frequenzbereiches um eine Oktave nach unten. Zusätzlich zu den tieffrequenten Anteilen aus den Front- und Surround-Kanälen erhält der Subwoofer auch noch das LFE-Signal, das keiner weiteren Filterung mehr bedarf und nur noch in der Phasenlage und im Pegel angepasst wird.

Die Phasenanpassung mit Hilfe eines Allpassfilters ist für den LFE-Zweig fest eingestellt und bildet die Phase des Tiefpassfilters für die anderen Kanäle nach. Mit dem LFE-Gain-Switch kann das LFE-Signal um 10 dB angehoben werden, für den Fall, dass ein Filmtonsignal direkt wiedergegeben wird. Decoder in Surround-Prozessoren oder DVD-Playern fügen die 10-dB-Verstärkung meist schon von sich aus hinzu. Dann sind die 10 dB Gain im LFE-Eingang des Subwoofers nicht erforderlich.

Für die Pegelanpassung des Summensignals aller Wege inklusive LFE verfügt der Subwoofer noch über ein Poti mit einem Einstellbereich von ±6 dB. In der 7.1-Version wird das Signal für den Subwoofer noch einem zusätzlichen Ausgang zur Verfügung gestellt, an dem bei Bedarf weitere Amie Subs angeschlossen werden können. Bei diesen wäre dann der Bypass-Schalter des Bassmanagements zu aktivieren.

Messwerte

Zusätzlich zum Funktions- und Hörtest mussten sich die Meyer Sound Amie wie immer auch im Messlabor bewähren. Die Messung der Frequenzgänge erfolgte mit Sweep-Signalen in 4 m Entfernung auf der Mittelachse der Monitore. Das Ergebnis ohne jede weitere Glättung zeigt Abb. 3. Die Eckfrequenzen der Amie ohne Subwoofer liegen bei 46 Hz am unteren und bei 20,5 kHz am oberen Ende, wenn man einen 6-dB-Pegelabfall zum Mittelwert zwischen 100 Hz und 10 kHz als Maßstab zugrunde legt.

Diagramm Frequenzgänge
Frequenzgänge Amie-Monitore (rot) und zusammen mit dem Amie-Subwoofer (blau). Der Frequenzgang reicht von 27 (46) Hz bis 20,5 kHz (–6 dB, grüne Linie). Die Welligkeit im Verlauf beträgt ungeglättet maximal ±2 dB (graue Linien) (Abb. 3) (Bild: Anselm Goertz)

Die Schwankungen im ungeglätteten Frequenzgang zwischen 50 Hz und 17,5 kHz betragen lediglich ±2 dB und qualifizieren die Amies ohne Frage als hochwertige Studiomonitore. Zusammen mit dem Subwoofer gibt es in der 0-dB-Einstellung eine leichte Überhöhung von 2-3 dB bei den tiefen Frequenzen. Die untere Eckfrequenz bei -6 dB mit Subwoofer sinkt auf 27 Hz und erweitert den Übertragungsbereich damit um eine knappe Oktave nach unten.

Diagramm Phasengang
Phasengang Amie-Monitore (rot) und zusammen mit dem Amie-Subwoofer (blau). Der Monitor agiert ab ca. 200 Hz aufwärts weitgehend linearphasig, bei tiefen Frequenzen kommt es durch das Hochpassverhalten und die Ankopplung zum Subwoofer unvermeidlich zu Phasendrehungen (Abb. 4) (Bild: Meyer Sound)

Die zugehörigen Phasengänge finden sich in Abb. 4. Oberhalb von 200 Hz verläuft die Phase weitgehend linear. Der Übergang zwischen Hoch- und Tieftöner ist im Phasengang nicht sichtbar, was einen Rückschluss auf die Verwendung von FIR-Filtern für die X-Over-Funktion zulässt. Am unteren Ende des Frequenzbandes kommt es durch das Hochpassverhalten und die Ankopplung zum Subwoofer unvermeidlich zu kräftigen Phasendrehungen. Phasenlineare Filter können hier mit Rücksicht auf die damit einhergehende Latenz nicht eingesetzt werden.

Diagramm Amie und Subwoofer
Amie und Subwoofer Amie Monitor (rot) zusammen mit dem Amie-Subwoofer für tiefpassgefilterte Signalanteile aus den Hauptwegen (blau) und für das LFE-Signal (grün, Abb. 5) (Bild: Meyer Sound)

Wie sich die Amie und der zugehörige Subwoofer separat darstellen, zeigt Abb. 5. Der vermutlich beabsichtigte ca. 3 dB höhere Pegel der blauen Kurve entspricht der 0-dB-Einstellung und führt zu der bereits besprochenen leichten Überhöhung in der Summe bei den tiefsten Frequenzen. Wie der Amie Sub die LFE-Signale wiedergibt, zeigt die grüne Kurve aus Abb. 5. Der nutzbare Übertragungsbereich (±4 dB) für den LFE-Weg reicht von 25 Hz bis 145 Hz.

Spektrogramm Amie Monitor
Spektrogramm Amie Monitor mit nur wenigen, kleinen Resonanzen (Abb. 6) (Bild: Anselm Goertz)

Zum Thema „lineares Übertragungsverhalten“ wäre final noch ein Blick auf das Spektrogramm aus Abb. 6 zu werfen. Das Ausschwingverhalten ist bis auf zwei schmale Resonanzen bei 540 Hz und um 1 kHz makellos. Insbesondere der Hochtöner fällt positiv auf, wo sich die Vorzüge des Konzeptes mit einer Kalotte und Horn gegenüber dem Kompressionstreiber zeigen.

Directivity

Wirft man einen Blick in die einschlägigen Vorgaben des Surround-Sound-Forums für Abhörräume und deren Wiedergabeanordnungen, dann wird hier gefordert: frühe Reflexionen vermeiden. Konkret lautet die Empfehlung, innerhalb der ersten 15 ms nach dem Eintreffen des Direktschalls keine Reflexionen zuzulassen, die nicht mindestens 10 dB schwächer als der Direktschall sind.

Diagramm horizontale Isobaren
Horizontale Isobaren Amie wird mit einem nominellen Abstrahlwinkel von 80 angegeben. Tendenziell ist eine leichte Einengung des Abstrahlwinkels zu hohen Frequenzen zu erkennen (Abb. 7) (Bild: Anselm Goertz)

Frühe Reflexionen können zu Fehlern in der räumlichen Abbildung und bei der Quellenortung führen. Primär ist das eine Empfehlung für die Aufstellung der Lautsprecher und anderer Gegenstände im Raum und für mögliche raumakustische Maßnahmen zur Vermeidung von Reflexionen mit Absorbern und Diffusoren. Es gibt aber auch Bereiche, z. B. die Oberfläche eines Pultes oder eines Arbeitstisches, wo sich Reflexionen nicht vermeiden lassen. Hier kommt jetzt das Abstrahlverhalten der Monitore ins Spiel: Diese sollten vertikal eng und horizontal mehr oder weniger breit abstrahlen. Reflexionen von der Pultoberfläche werden so vermindert und die seitliche Bewegungsfreiheit am Hörplatz bleibt erhalten.

Diagramm vertikale Isobaren
Vertikale Isobaren Meyer Sound gibt zur Amie einen nominellen Öffnungswinkel von 50 an, der ab ca. 1,3 kHz aufwärts weitestgehend eingehalten wird (Abb. 8) (Bild: Anselm Goertz)

Entsprechend dieser Vorgaben ist auch das Horn der Amie konzipiert. Der nominelle Abstrahlwinkel beträgt laut Datenblatt 80 × 50 Grad. Ein Blick auf die Isobaren- kurven aus Abb. 7 und 8 bestätigt diese Werte weitgehend. In der Vertikalen wird der Winkel ab ca. 1,5 kHz aufwärts und in der Horizontalen ab ca. 2 kHz aufwärts erreicht. Darüber hinaus gibt es zu höheren Frequenzen hin einige leichte Schwankungen bei den Isobaren und in der Horizontalen eine geringfügig zunehmende Bündelung, die zwangsläufig entsteht, wenn die Quelle – hier die Membran der Hochtonkalotte – selbst schon beginnt, eine Richtwirkung auszubilden, die stärker ist als die des vorgesetzten Horns.

Maximalpegel

Zur Bestimmung des möglichen Maximalpegels wurden die beiden bewährten Messverfahren durchgeführt, zum einen mit 185 ms langen Sinusburst-Signalen und als zweites die Multitonmessung. Bei der Sinusburst-Messung wird der Pegel mit einem Sinussignal für eine Frequenz so lange erhöht, bis ein bestimmter Verzerrungsanteil, typisch 3% oder 10%, erreicht wird.

Der dabei gemessene Schalldruck als Mittlungspegel für die Dauer der Messung wird als Messwert festgehalten. Diese Messung wird über einen zu definierenden Frequenzbereich in Frequenzschritten von 1/12 Oktaven durchgeführt. Das monofrequente Messsignal ermöglicht via FFT die direkte Auswertung der entstehenden harmonischen Verzerrungen (THD). Für die Kurven in Abb. 9 wurde diese Art der Messung für einen Amie-Monitor und für den Amie-Subwoofer jeweils separat ausgeführt.

Diagramm Maximalpegel
Maximalpegel für höchstens 3% (gestrichelt) oder 10% THD für Amie (rot) und für den Amie-Sub (blau). Der Kurvenverlauf der 10%-Messreihe wird primär durch den Limitereinsatz bedingt und nicht durch das Erreichen der Verzerrungswerte. Beide Systeme agieren auf hohem Niveau und sind frei von Schwachstellen (Abb. 9) (Bild: Anselm Goertz)

Die gemessenen Pegelwerte sind Mittlungspegel für die Dauer des Burst-Signals, bezogen auf 1 m Entfernung. Da mit einem Sinussignal gemessen wird, liegt der Spitzenpegel in diesem Fall 3 dB darüber. Durchgeführt wurden die Messungen in einem Abstand von 4 m und dann auf 1 m nach dem 1/r-Gesetz (–6 dB pro Entfernungsverdopplung) zurückgerechnet. Für Amie verläuft die gemessene Kurve vorbildlich gleichmäßig. Schwachstellen oder Einbrüche gibt es keine. Dort, wo beide Kurven für höchstens 3% und 10% THD zusammenfallen, wird der Pegel bei maximal 3% Verzerrungen erreicht. Durch den Einsatz des internen Limiters werden höhere Verzerrungswerte verhindert, die sonst durch Verzerrungen der Treiber oder durch Clipping der Endstufen entstehen würden.

Erst unterhalb von 200 Hz beginnen die beiden Kurven sich zu separieren, da hier die Verzerrungen durch die größer werdende Membranauslenkung des Tieftöners beginnen anzusteigen. Trotzdem werden zwischen 50 und 100 Hz noch beachtliche 105 dB im Mittel erreicht. Der Amie Sub erreicht in seinem Arbeitsbereich ca. 10 dB höhere Maximalpegelwerte, was in einer Kombination 1:1 etwas überdimensioniert wäre, für eine Kombination mit zwei, fünf oder sogar sieben Amie auf den Front- und Surround-Wegen aber gut passend ist.

Als zweite Methode zur Bestimmung des Maximalpegels wird die Multitonmessung eingesetzt. Das Messsignal bestehet aus 60 Sinussignalen mit Zufallsphase und einer Gewichtung nach EIA-426B. Der Crestfaktor des so synthetisierten Messsignals liegt bei einem praxisgerechten Wert von 4 (entsprechend 12 dB). Ein großer Vorteil dieser Messmethode ist die Möglichkeit, synchron zu messen und direkt via FFT das Signalspektrum zu erhalten, woraus sich alle neu hinzugekommenen Verzerrungsanteile leicht analysieren lassen. Das betrifft sowohl harmonische Verzerrungen (THD) wie auch alle Intermodulationsverzerrungen (IMD). Die Summe aller Verzerrungen wird dann als Total Distortion (TD) bezeichnet. Ebenso wie bei der Sinusburst-Messung kann bei der Multitonmessung auch ein Verzerrungswert als Grenzwert definiert werden.

Als zweites Kriterium neben den Verzerrungsanteilen kann mit dieser Messung auch noch die Powercompression ausgewertet werden. Man startet dazu die Messreihe zunächst mit einem geringen Pegel im linearen Arbeitsbereich des Lautsprechers, bei dem noch keine Powercompression auftritt. Von diesem Wert ausgehend wird dann der Pegel in 1-dB-Schritten weiter erhöht. Irgendwann folgt der Lautsprecher diesen Pegelerhöhungen entweder breitbandig oder auch nur in einzelnen Frequenzbändern nicht mehr. Als Grenzwerte für die Powercompression wurde definiert, dass die Werte breitbandig nicht mehr als 2 dB betragen dürfen und in einzelnen Frequenzbändern nicht mehr als 3 dB.

Diagramm Powercompression
Powercompression Messung Amie mit Multisinussignalen, beginnend mit einem Mittlungspegel Leq von 92 dB (0 dB Referenz). Für die weiteren Messungen wurde der Eingangspegel in 1-dB-Schritten bis auf +16 dB erhöht. Für den Tieftöner setzt eine deutliche Kompression ab +12 dB (gelbe Kurve) ein. Für die Messung in Abb. 11 wurde dann eine Pegeleinstellung entsprechend der gelben Kurve mit einer Kompression <2 dB gewählt. (Abb. 10) (Bild: Anselm Goertz)

Abb. 10 zeigt die Auswertung der Powercompression für den Amie-Monitor. Vom Startwert mit einem Mittlungspegel von 92 dB ausgehend, wurde der Grenzwert für die Powercompression bei +12 dB (gelbe Kurve in Abb. 10) erreicht. Die dabei gemessenen Spektren zeigt Abb. 11.

Diagramm Multitonmessung
Multitonmessung mit einem EIA-426B Spektrum (grüne Kurve). Der erreichte Mittlungspegel Leq beträgt 103 dB und der Spitzenpegel Lpk 115 dB bei -25 dB Gesamtverzerrungen (TD = THD+IMD). Beide Werte beziehen sich auf 1 m Entfernung im Freifeld unter Vollraumbedingungen (4π). Das Abbruchkriterium für die Messung war eine Signalkompression (siehe Abb. 10) von maximal 2 dB (Abb. 11) (Bild: Anselm Goertz)

Der so gemessene Mittlungspegel Leq beträgt 103 dB und der Spitzenpegel 115 dB bei –25 dB (5,6%) Gesamtverzerrungen. Rechnerisch ohne Powercompression wäre ein Leq von 104 dB zu erwarten gewesen, der sich aufgrund der 2-dB-Kompression über einen breiten Frequenzbereich um 1 dB reduziert. Dass die Auswertung der Powercompression zusätzlich zu den Verzerrungswerten sinnvoll ist, zeigt sich daran, dass man nur mit dem Blick auf die Verzerrungen den Pegel hätte weiter erhöhen können, wo dann aber nur noch der Hochtöner lauter geworden wäre und die Wiedergabe tonal völlig aus dem Gleichgewicht geraten würde.

Diagramm Powercompession Sub
Powercompression Sub Messung des Amie-Sub mit Multisinussignalen beginnend mit einem Mittlungspegel Leq von 104 dB (0 dB Referenz). Für die weiteren Messungen wurde der Eingangspegel in 1-dB-Schritten bis auf +10 dB erhöht. Für den Tieftöner setzt eine deutliche Kompression ab +5 dB (gelbe Kurve) ein. Für die Messung in Abb. 13 wurde eine Pegeleinstellung entsprechend der gelben Kurve mit einer Kompression <2 dB gewählt (Abb. 12) (Bild: Anselm Goertz)

Eine vergleichbare Messung mit einem Multitonsignal wurde auch mit dem Amie Sub durchgeführt. Das Signalspektrum wurde dabei jedoch als Bandpass-Spektrum 20-200 Hz gewählt. Alle 60 Sinussignale für den Multiton liegen zwischen 20 Hz und 200 Hz. Das Kriterium war auch hier wieder eine breitbandige Powercompression von maximal 2 dB entsprechend der gelben Kurve aus Abb. 12. Der so erreichte Mittlungspegel Leq für den Amie Sub beträgt 107 dB und der Spitzenpegel Lpk 117 dB bei –20 dB Gesamtverzerrungen (TD = THD+IMD). Beide Werte beziehen sich auf 1 m Entfernung im Freifeld unter Vollraumbedingungen (4π).

Fassen wir die Ergebnisse zusammen, dann liefern die Maximalpegelmessungen mit einem Multitonsignal Mittlungspegel von 103 dB für den Amie-Monitor und von 107 dB für den Amie Sub. Die dabei gemessenen Lpk-Spitzenwerte lagen bei 115 dB bzw. 117 dB. Für den Amie Sub ist zu beachten, dass die Werte für den Vollraum gelten und bei Aufstellung im Halbraum (Bodenaufstellung) 6 dB hinzugerechnet werden können.

Für das M-Noise-Testsignal mit einem 6 dB höheren Crestfaktor von 18 dB gibt Meyer Sound einen Peakwert für die Amie von 120,5 dB an, was gut mit den 115 dB für das Signal mit 12 dB Crestfaktor zusammenpasst. Für den Amie Sub findet sich im Datenblatt ein Wert von 124,5 dB Peak unter Halbraumbedingungen für ein Signal mit 11,5 dB Crestfaktor. Das von uns verwendete Multiton-Bandpasssignal 20-200 Hz hatte einen Crestfaktor von 10 dB, mit dem für den Halbraum 123 dB gemessen wurden. Auch hier gibt es demnach eine gute Übereinstimmung.

Weitere Messwerte

Neben den bislang aufgeführten Messungen und Werten sind speziell für Monitore in der Film- und Ton-Regie noch einige andere wichtige Werte zu nennen. Das sind der Störpegel, die Paarabweichung und die Latenz. Letzteres liegt bei den Amie bei geringen 2,3 ms, die für alle Arten der Nutzung völlig unkritisch sind. Die Paarabweichung der beiden zum Test gestellten Amie Monitore lag bei sehr geringen 0,4 dB, womit auch gehobene Ansprüche gut erfüllt werden.

Produktbild Amie Monitor
Amie-Monitor ist mit einem 6,5″-Tieftöner und einer 1″-Hochton kalotte bestückt, die auf ein großes Waveguide von 80 × 50 Grad arbeitet (Bild: Meyer Sound)

Den Seriennummern der beiden Monitore nach zu urteilen, handelt es sich dabei auch nicht um speziell gematchte Paare, sondern um beliebige Exemplare aus der Serie. Der gemessene Störpegel betrug 10 dBA bezogen auf 1 m Entfernung. Geht man von sieben Monitoren aus, die man mit einem Radius von 2 m um sich angeordnet hat, dann folgt daraus ein Gesamtstörpegel von ca. 13 dBA, der in einer sehr ruhigen Umgebung knapp wahrnehmbar wäre.

Hörtest

Der Hörtest für die Amies fand aufgrund praktischer Überlegungen direkt nach den Messungen im reflexionsarmen Raum statt. Wer jetzt unrealistische Bedingungen anmahnt, hat einerseits recht. Andererseits ist der große reflexionsarme Raum absolut neutral, jederzeit reproduzierbar und speziell für Studiomonitore (und Lautsprecher aus dem Consumer-Sektor) eine sehr harte Prüfung, da es hier kein unterstützendes Diffusfeld gibt. Die Lautsprecher stoßen bei vergleichbaren Abhörpegeln auch viel schneller an ihre Grenzen.

Umso angenehmer war die Überraschung, dass die Amies auch unter diesen Bedingungen überhaupt keine Probleme hatten, mit höheren Pegeln aufzuspielen. Zudem war die Wiedergabe auch ohne Subwoofer schon so kräftig und tief, dass man sich zunächst nochmal versichern musste, ob der Sub nicht doch im Betrieb war. Unterschiede mit oder ohne Sub waren nur dann bemerkbar, wenn explizit sehr tieftonhaltiges Material, z. B. von Kraftwerks Album Tour de France, abgehört wurde. Unabhängig von der Konstellation mit oder ohne Amie Sub war die Wiedergabe sehr schön neutral, hoch dynamisch und immer angenehm.

Amie-Sub 2.1 Modul
Amie-Sub 2.1 Modul Eingänge und Link-Buchsen für die Topteile und einen LFE Eingang, der exklusiv oder über ein Bass-Management genutzt werden kann (Abb. 2) (Bild: Meyer Sound)

Ein guter Maßstab bei einem Hörtest ist dessen Dauer: Belässt man es bei den üblichen Standards, dann ist das Ergebnis meist ein gutes Mittelmaß. Fängt man nach den Standardtiteln und Samples aber an, noch andere Tracks anzuspielen und dauert das dann immer länger und länger, so wie bei der Amie, dann ist der Lautsprecher nicht nur gut, sondern er hat das „gewisse Etwas“.

Fazit

Das Fazit kann man recht kurzfassen: Mit den Amies ist Meyer Sound ein großer Wurf gelungen. Kleine, kompakte Monitore mit sehr guten Messwerten und exzellenten Ergebnissen im Hörtest, die quasi keine Wünsche offenlassen. Dank der hohen Pegelfestigkeit und der äußerst dynamischen Wiedergabe können die Amies für Streaming- oder Filmregien, Tonstudios, anspruchsvolle Heimkinos und vieles mehr uneingeschränkt empfohlen werden.

Wer auf der Suche nach guten und dynamischen HiFi-Lautsprechern ist, sollte sich die Amies ebenfalls einmal näher anschauen und anhören. Der deutsche Vertrieb von Meyer Sound in Montabaur nennt zu den Amies folgende Stückpreise (netto zzgl. der ges. Mehrwertsteuer): Amie 2.990 Euro, Amie Sub inkl. 2.1-Modul: 4.440 Euro

Schreiben Sie einen Kommentar

Ihre E-Mail-Adresse wird nicht veröffentlicht. Erforderliche Felder sind mit * markiert.