IP-Netz revolutioniert Race- und AV-Management

Race Management und AV-Netzwerk beim America’s Cup

Neue Standards in der Berichterstattung: Ein modernes IP-, AV- und Intercom-Netzwerk hob beim 36. America’s Cup die Grenzen zwischen technischen, sportlichen und medialen Aufgaben auf. Das veränderte nicht nur das Publikumserlebnis, sondern auch die Arbeit der Segel-Crews, AV-Techniker, Broadcaster und Schiedsrichter.

12 Kameras
12 Kameras: Zwei am Heck (PTZ und 360 ), eine am Bug, zwei unten am Mast, 2 x 3 in den Cockpits plus eine Body-Cam (Bild: America's Cup)

Ein Auftrag hat immer eine politische und eine technische Komponente – so Thomas Riedel auf einer der ersten Pressekonferenzen zum 36. America’s Cup, stilecht vor dem eigens herangeschafften Original der „Kanne“: Der „auld mug“ gilt als weltweit älteste Sporttrophäe, um die seit 1851 bis heute gekämpft wird. Dabei geht es nicht nur um seglerische Höchstleistungen, sondern auch die technologischen Grenzen des Materials. Diese werden immer neu ausgelotet – bei sehr potentem Selbstbewusstsein auf Seiten des Verteidigers und der Herausforderer.

Anzeige

2020 standen mit der America’s Cup World Series drei erste Vorausscheidungen in Cagliari, Portsmouth und Auckland – der Heimat der Herausforderer – an, von denen aber nur die Rennen in Neuseeland möglich waren. 2021 dann fand der eigentliche America’s Cup in Neuseeland statt. Thomas Riedel blickt als technischer AV- und Netzwerk-Ausstatter für Riedel Communications auf 2021 zurück: „Wir hatten so eine Ahnung, aber ich muss gestehen: da waren wir echt an der Oberfläche. Wirklich verstehen tut man den Cup, wenn man ihn einmal macht!“

Sport-Dimensionen wie bei Formel 1

Denn vorbei sind die Zeiten, in denen tatsächlich Segelvereine gegeneinander antraten; ohne das massive finanzielle und persönliche Engagement großer Sponsoren ist solch ein Event nicht realisierbar. Das Investment pro teilnehmendem Team wird weit oberhalb der 100 Millionen Euro veranschlagt. Ein umfangreiches (und immer wieder neu verhandeltes) Regelwerk soll sicherstellen, dass Chancengleichheit zwischen den Teams und möglichst faire Entwicklungsvoraussetzungen während der Materialentwicklung bestehen. Beispielsweise darf zu Trainings- und Versuchszwecken nur ein weiteres Boot (und das im verkleinerten Maßstab) gebaut werden. Die Herausforderung dabei ist auch, dass die verwendeten Boote nicht nur keine Ähnlichkeit mehr mit dem haben, was man sich unter der üblichen Sailor-Postkartenromantik vorstellt, sondern dass sich die Formate laufend drastisch verändern: Bei der letzten Auflage des AC, gewonnen von den Neuseeländern, wurde mit Katamaranen gesegelt, deren Mastdimensionen bereits in der Größenordnung von Tragflächen üblicher Verkehrsflugzeuge lagen.

Class Rule
AC75 Class Rule: erlaubte Kommunikation zwischen den elektronischen Systemen

Bei der 36. Auflage hat man dies nochmal drastisch verändert, die AC75 sind nun Monohulls. Sie erheben sich ebenfalls nach Aufnahme von Geschwindigkeit auf Foils aus dem Wasser, um so eher zu „fliegen“ statt zu „schwimmen“. Eine Besonderheit aber ist, dass einer der drei ins Wasser reichenden und mit Ballast versehenen Tragflügel hochgefahren werden kann, sodass die Geschosse auf zwei Tragflächen übers Wasser rasen. Wenn man sich dazu die Youtube-Videos aus der Vorbereitung ansieht, mit welcher Mühe man anfangs überhaupt einen stabilen „Flugzustand“ hergestellt bekam (von kontrollierten Richtungswechseln mal ganz abgesehen), ist nachvollziehbar, dass die einzelnen Teams einige Geheimniskrämerei um ihre Designs machen: Viele Bootsparameter (und eine identische Hebemechanik des foil cant system FCS für die individuell gestalteten Foils) sind vorgegeben, ab dann fängt die Materialforschung der einzelnen Teams an. Thomas Riedel: „Das ist ehrlich gesagt genauso wie Formel 1, auch finanziell in den gleichen Dimensionen. Da werden Spezialisten für Aerodynamik, Elektronik, für alle Bereiche gebraucht. Die Teams kaufen wirklich die besten der Welt.“

Thomas Riedel, CEO der Circle O – Host Broadcaster für den 36. America‘s Cup
Werner Eksler von West4media ist zusammen mit Thomas Riedel Geschäftsführer der eigens gegründeten Broadcast-Produktionsgesellschaft Circle-O
Tim Puschkeit arbeitete fast ein halbes Jahr als Riedel-Projektleiter vor Ort in Auckland

Ausspielung: von LED-Wall bis TikTok

Den Auftrag habe man aber nicht allein wegen technologischer Aspekte oder rein nach Budget erhalten in der sehr offen gehaltenen Ausschreibung: „Eher wie bei einem Ideenwettbewerb, wie man das in der Architektur kennt. Die Art, wie bisher solche Sportevents im Fernsehen produziert werden, ist eigentlich sehr old-fashioned: Es gibt eine Art field of play, auf dem findet der eigentliche Wettbewerb statt. Drumherum gibt es Zuschauer und einen Event, der dazu kreiert wird. Und dann kommen die Fernsehleute, stellen Kameras auf, und filmen das ab. Das sind aber drei komplett getrennte Bereiche, die häufig auch wenig miteinander zu tun haben.“ Es sei daher nicht nur darum gegangen, irgendeinen Supplier zu finden, sondern jemanden, der das Format mit entwickelt.

Chief Umpire Richard Slater
Chief Umpire Richard Slater verfolgt mittels der Echtzeitdaten zusammen mit drei weiteren Schiedsrichtern die Rennen von Land aus, um schnell präzise Entscheidungen zu treffen zu können (Bild: America's Cup)

Diese Idee, die mehr oder weniger getrennten Bereiche zu verbinden, hat einerseits sicher in Riedels Intercom- Technik ihren Ursprung, die bereits früh begann, offenere und komplexere Strukturen zu bieten als „A sendet Kommando an B“. Dazu gab es viele Erfahrungen vom Motor-sport über das Red Bull Air Race bis zum live übertragenen Stratosphären-Sprung. Ein wichtiger Schritt aber war die Gründung eines Joint Ventures mit der West4Media Filmproduktion unter dem Namen Circle-O. Dessen Geschäftsführer Werner Eksler schaut auf die Situation aus Medien- Sicht und nennt es ein „360°-Konzept“. Das habe man technisch, aber auch beim Content verwirklicht: „Aus einer Hand machen wir Live-Produktionen, Streaming-Produktionen, langformatige Zusammenfassungen, kurze Zusammenfassungen, Newsbeiträge, Social-Media-Content … den wir in einer Cloud unseren Rechtehaltern zur Verfügung stellen.“

SloMo/Live-Replay im TV Compound
SloMo/Live-Replay im TV Compound vor Ort in Neuseeland (Bild: Riedel Communications)

Alle Rahmenbedingungen des America’s Cup waren von der Bootskonstruktion bis zur Location-Selektion der Austragungsstätten darauf ausgelegt, Bild- und Tonmaterial von höchstem Impact zu liefern, dass sich ideal als Content vermarkten lässt. „Das Ziel dieses Cup ist nicht eine Monetarisierung im Sinne von ‚wir müssen jetzt sehr viele Lizenzen von Rechtehaltern einnehmen‘, sondern es geht um die größtmögliche Verbreitung. Damit versuchen wir“, betont Werner Eksler, „alle Medien, die in irgendeiner Form etwas spielen könnten, auch zu bedienen.“ Die Inhalte gelangen zu sehr unterschiedlichen Rechtehaltern: Dem klassischen TV- Sender, der nicht nur den Live-Feed bekommt, sondern auch die ganze Berichterstattung rundherum – ob ein 26minütiges Highlight-Special, Feature-Stories von drei Minuten oder Erklärteile für die Integration in eine Rahmenberichterstattung in Magazinen oder eine 2nd-Screen-Ausspielung.

Chase-Boot mit Kameraarm am Bug: bei über 50 Knoten Renngeschwindigkeit muss man mit dem Kameraboot erst mal mitkommen
Kamera mit rotierendem Rain-Spinner gegen Spitzwasser vor der Optik am Chase-Boot
Chase-Boot mit Kameraarm am Bug, die Masthead-Unit für alle Datenverbindungen Video/Mesh findet sich auch auf den Rennbooten im Masttop

Die zweite Ebene sind die veranstaltereigenen Medien mit Social-Media-Plattformen und einer App. Werner Eksler weist auf die Unterschiede hin: „Wir produzieren extra für Facebook, Instagram oder auch für TikTok seit neustem. Dinge, die auch eine gewisse Exklusivität haben wie eine eigene 360-Grad-Kamera auf dem Boot, die wir nachbearbeiten mit Zwei-/Drei-Minuten-Clips vom Rennen.“ Die dritte Ebene für die Nutzung der erzeugten Medien ist der klassische Vertrieb von News-Paketen an mehrere News-Agenturen, die das Material an Nicht-Rechtehalter weitergeben plus unzählige Over-The- Top-/Special-Interest-Plattformen (wie Podcasts oder eine Sport-Homepage) mit täglich zwei bis drei fix und fertigen Formaten inkl. englischem Voice-Over, bei denen auch alle Rechte und die Musik geklärt sind. Das Live-Publikum vor Ort bekam einen World-Stream, der auch an jedes Team und deren Team-Hospitality und VIP-Clubs ging sowie an die vielen große Yachten, die das draußen auf dem Wasser anschauten.

Technik für Multi-Channel-Medien

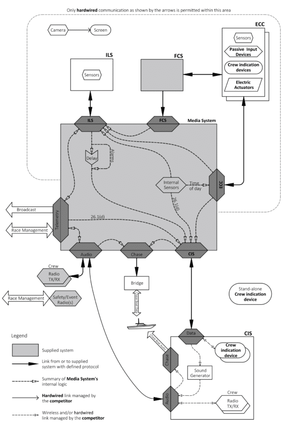
Zueinander kommen diese heterogenen Aufgaben nur in aktueller Netzwerktechnologie. Werner Eksler: „Die Voraussetzung ist ein komplett vernetztes System, wo jeder auf alle Daten und Informationen zugreifen kann, sonst würde es gar nicht gehen. Beim früheren Cup hat es eine Organisation für die Live-Berichterstattung gegeben, eine für die News, eine für Social Media und eine weitere hat sich um die App gekümmert. Das ist alles jetzt zusammengefasst und durch diesen ganzheitlichen Ansatz kann man die Kanäle mit den Dingen beliefern, die sie auch wirklich brauchen.“ Es ist also nicht mehr nötig, Parallelstrukturen für den teaminternen Gebrauch der elfköpfigen Besatzung und der Crew an Land einerseits und für die externe Broadcast-Bespielung andererseits aufzubauen: Über die gleiche Infrastruktur des Media Systems, über das die Crew mit ihren Beltpacks untereinander kommuniziert, ist jetzt auch beispielsweise ein TV-Interview möglich.

Drei Kameras sind dauerhaft in jedem der zwei Cockpits pro Boot live
Manöver-Vergleich für das Publikum über die Kameras im Heck und Datenvisualisierung
Hohe Integration von Kommunikation und Daten für moderne Rennabläufe - und besonders intensive Live-Berichterstattung

Thomas Riedel erinnert sich auch an viele Stolpersteine in Produktionsabläufen, die behoben werden können, wenn Event- und Broadcast-Produktion verschmelzen. Wie oft sei es vorgekommen, dass man merkt: Irgendwie geht es nicht los, aber niemand weiß Bescheid, selbst die Leute am Mischpult nicht. Hier waren jetzt Race Control, Regie, Event- Produktion, Sicherheitspersonal und alle Boote in einem System eingebunden – theoretisch war man zu jedem Zeitpunkt in der Lage, Teams zuzuhören. Oder zu sagen, ach der Kommentator sitzt heute mal mit im Helikopter. Es gab an jeder Stelle, wie auch den Begleitbooten oder dem Helikopter, eine Bolero-Zelle und der Kommentator setzte sich auf den freien Platz im Helikopter, drückte auf seine Taste und war voll eingebunden. Das wurde auch in alle anderen Bereiche übertragen. Es wurden also nicht nur Bilder für den Fernsehzuschauer produziert, um das Event zu verstehen, sondern auch sie waren Teil des Race Managements für die Judges.

Schwimmende AV- und Datentechnik

Die Boote sind gespickt mit Messgeräten und Sensoren, damit den Teams der Laden bei den tonnenschweren Belastungen nicht um die Ohren fliegt. Die letzte Bootsklasse war mit bis zu 47 Knoten unterwegs (Vergleich: der klassische Ostsee-Segler steht schon bei 7 Knoten kurz vorm Geschwindigkeitsrausch). Die aktuellen AC75 erreichten nun in den Rennen Geschwindigkeiten über 50 Knoten. Angeblich haben die Kiwis die 60 Knoten geknackt. Verständlich, dass alle Teams so viele Daten wie möglich erfassen, sammeln und möglichst in Echtzeit an Land und auf dem Wasser auswerten wollen – und sicherstellen müssen, dass diese nicht in die Hand des Gegners fallen. Die Formel 1 lässt auch hier grüßen.

360°-Kamera am Heck der Boote für Bonus-Content, Peter Burling nutzte das Bolero-Beltpack intensiv, um Kommunikations-Routings zu selektieren
Peter Burling und Blair Tuke mit wasserdichtem Sennheiser-Mikrofon und gekapseltem Riedel Bolero, über das Peter sich selbst Kommunikations-Routings schaltete
Bugposition America‘s Cup: Mikrofon, Kamera, Höhenradar von Pidso (einer Tochterfirma von Riedel Communications)

Als technischer Partner steht man damit aber in jeder Hinsicht im Gemengelager zwischen Herausforderer und Verteidiger und muss eine in jeder Hinsicht unparteiische Rolle einnehmen. Hilfreich dabei ist, dass Daten- und Kommunikationstechnik „mission critical“ und ebenfalls detailliert vom Class Rule Committee vorgegeben sind.

Projektleiter Tim Puschkeit betont, dass es nicht mehr die drei getrennten Bereiche Race, Event und Broadcast gibt, und man jetzt nicht auf ein fertig aerodynamisch durchentwickeltes Boot klettert und nochmal Fernsehkameras draufschraubt. „Wir sitzen sehr, sehr tief in der Technik des Bootes. Alle Daten vom Boot laufen zwischen Server oder Switch auf dem Boot durch unser System. Die Daten des Bootes, die sie selbst messen, werden den Teams mit einer Zeitverzögerung von bis zu zehn Sekunden zur Verfügung gestellt, damit die Teams nicht schummeln oder einen Autopiloten generieren können. Wir liefern sie aber in Echtzeit zu den Umpiren, den Schiedsrichtern des Wassers, damit die in Echtzeit mit einer 2-cm-Genauigkeit beurteilen können, ob das Boot zu früh über die Startlinie oder Boundaries gefahren ist.“

Das Media System kombiniert Telemetrie, Daten der Sensoren, des foil cant system usw. und die Daten des Race Course, die wiederum auf den Anzeigen des Bootes visualisiert werden. Hinzu kommen die Drahtlosstrecken der Beltpacks, einer wasserfesten Variante des Riedel Bolero – sogar die Mindestgröße der Beltpack-Taschen an der persönlichen Crew-Sicherheitsausstattung ist in den Regeln festgelegt.

Identisch ist auch die Anzahl und Positionierung der weiteren Ton- und Bildquellen, also Kameras und Mikrofone. Sie müssen möglichst dichte, nahe und intensive Eindrücke liefern, schon weil eine gewisse Entfernung zu den Zuschauern an Land gegeben ist. Damit verbunden ist aber zwischen Crew und Material eine sehr hohe mechanische Belastung, und nicht zu vergessen eine hohe Gefährdung durch das aggressive, allgegenwärtige Salzwasser – AV-Ausstatter von Kreuzfahrtschiffen wissen davon ein Lied zu singen. Zwischen Bug und Heck sowie der 26 Meter hohen Mastspitze sind zwölf Kameras unterschiedlicher Bauart positioniert. Einerseits Kameras mit festem Winkel, aber auch bewegliche Dome-Kameras in einem besonders robusten Housing: Eine Pan/Tilt/Zoom-Kamera am Heck, zwei weitere am Mast backbord/steuerbord, je drei in den beiden Cockpits, eine am Bug, eine 360°-Grad-Version am Heck plus eine Body-Cam.

Backbord-PTZ-Kamera
Backbord Pan-Tilt-Zoom-Kamera mit ihrer Mast-Perspektive (Bild: America's Cup)

Ebenfalls an Bord verteilt sind Sennheiser-Spezialmikrofone, die prinzipiell eine besondere Herausforderung darstellen: Auch bei hohen (Wind-)Geschwindigkeiten sollen sie, geschützt auch vor Leinen, eine möglichst klare Kommunikation und O-Ton liefern. Die in die vorgeschriebenen Helme integrierten Headsets können über große Taster bedient werden und Gruppenrufe schalten und besitzen (wie die fest montierten Mikrofone) einen speziellen Windschutz über dem Mikrofonarm. In der vorstellbaren Situation „Steuermann bekommt eine Badewanne Seewasser als Volldusche“ soll das Seewasser unvermittelt aus dem Windschutz abfließen und das Crewmitglied (vermutlich nach kurzem Luftholen) sofort wieder sprechbereit sein.

Herausforderung HF- und Powermanagement

Neben den extremen Salzwasserherausforderungen barg auch das Thema HF einige Überraschungen. Tim Puschkeit: „Das hätten wir so auch nicht gedacht. Vor allem in unserem Kerngeschäft drahtloser Übertragung. Auf dem Wasser hat man andere Phänomene bezüglich Reflexionen, Empfang und anderer Boote, die mit eigenem Radar im Weg sind. Hinzu kommt, dass wir eine extremst große Fläche abdecken müssen. Wir haben hier in Auckland fünf Rennboxen, die potentiell befahren werden können. Eine wird am Vorabend benannt, aber erst am nächsten Morgen final bestätigt – und kann dann noch verschoben werden. Die sind um die 3 × 5 km lang und Racebox A ist 20, 25 km entfernt von Racebox E. Alle haben verschiedene Voraussetzungen, je nach Windverhältnissen. Außerdem will man die Rennen so offen wie möglich machen mit Stadium Courses nah am Land, neben Bergkuppen und Hügeln, wo die Leute auf den Hängen sitzen und das Rennen selbst gucken können.“

TV Compound
TV Compound: einer von vier Empfangstürmen für die gesamte Bild-, Ton- und Datenkommunikation (Bild: Riedel Communications)

Und eine weitere Variable: es gab Zeichnungen eines Musterboots, die aber am Ende wenig mit den Booten zu tun hatte, vor denen das Team dann stand. Thomas Riedel: „Das Powermanagement dieser ganzen Systeme ist super relevant, denn die Boote sind teilweise Stunden auf dem Wasser für am Ende nur eine 20- oder 40-Minuten-Session. Hier sind wir aber extrem begrenzt was Gewicht und Größe des Equipments angeht.“ Gefragt waren außerdem Redundanzen. Hier halfen dem Team um Tim Puschkeit Erfahrungen aus der Formel 1 und ein verzögertes Live-Schalten der verschiedenen Systeme auf den Booten, aber hier „gibt es keinen Motor – alles batteriebetrieben, alles muss wasserdicht sein, dadurch hat man wieder Temperaturprobleme. Es ist dunkel und warm auf den Booten, alle sind verschieden gebaut, und man muss durch manchen engen Schacht klettern, um an die Technik zu kommen. Bei den Geschwindigkeiten hat man Windgeräusche, Salzwasser ist aggressiv, starke Vibrationen. Das haben wir am Anfang so auch nicht erwartet, dass ein Boot auf den Foils so stark vibriert. Und was für G-Kräfte entstehen, wenn ein Boot mit der Spitze einmal ins Wasser taucht. Es stand vorher in den Berechnungen auf dem Papier und man kann es einschätzen, aber wenn man dann davorsteht und es sieht – das ist eine ganz andere Nummer!“

Richtfunk zum Fernsehturm
Richtfunk zum Fernsehturm, der als Relay-Station fungierte (weiße, runde Antenne) (Bild: Riedel Communications)

Wie geht man angesichts der starken Team-Rivalitäten mit möglichem Misstrauen um? Tim Puschkeit freut sich über die erlebte Lösungsorientiertheit der Teams: „Es ist eine gegenseitige Abhängigkeit. Sie wollten natürlich, dass unser System schnellstmöglich installiert wurde, und das auch schon vor einem Jahr, bevor das Boot aktualisiert wurde. Sie wollten auch sehr viele Details wissen, um zu wissen, was sie auf ihrer Seite beachten müssen. Keiner wollte hier in Auckland auftauchen, wir kommen mit unserem System – und auf einmal passt etwas nicht.“ Es gab aber auch ein Bewusstsein dafür: „Wenn wir unsere Technik nicht installieren, dann können sie selbst gar nicht segeln. Zumindest nicht unter offiziellen Bedingungen. Wir liefern ja auch Daten wie die gesetzten Kurse der Race Officers an die Teams. Wir haben einen festen Ingenieur pro Team als Ansprechpartner benannt, der wirklich 24/7 in die Team-Basen rein und raus geht. Also eine sehr, sehr große Vertrauensbasis, natürlich unter Absicherung und NDAs. Natürlich kann dieser eine Ingenieur nicht alles selbst machen ‒ Kameras, Video, Bolero, Netzwerk, IP ‒ aber er ist immer dabei und der Koordinator. Am Anfang wollte natürlich kein Team das erste sein, was das System anschaltet und Bilder live vom Training sendet. Aber das System muss ja auch getestet werden! Da waren einige Teams offener, andere skeptischer. Wir haben es so gelöst: Wenn wir das System anschalten, könnt ihr jemanden vom Team bei uns im TV Compound unterbringen, die Signale werden nur in diesem einen Raum empfangen. Ihr könnt es selbst angucken, niemand sonst im TV Compound. Mit etwas Überzeugungsarbeit ist das Thema Geheimhaltung so in offenes Vertrauen und Kooperation übergegangen. Plus: Wir haben eine große Netzwerkstruktur und wir liefern den Teams nicht nur den World Feed, sondern können ihnen alle Signale von ihrem eigenen Boot senden, sodass die Ingenieure in ihren Büros permanent die Kommunikation auf dem Boot hören. Also auch wieder eine Win-Win-Situation. Ja, sie wollten Geheimhaltung, aber sie wollten auch nicht auf den Vorteil verzichten, ihr eigenes Boot zu sehen, dass die Ingenieure seit zwei, drei Jahren geplant hatten. Sie haben Gopros, die man sich nur im Nachhinein angucken kann. Aber mit der Kommunikation, die live stattfindet, war es nochmal was anderes.“

Kooperation Technik-/Content-Produktion

Kamen die Impulse zur inhaltlichen Format-Weiterentwicklung eher von Content- oder Technikseite? Werner Eksler: „Gemeinsam. Auf Grund der Daten verstanden wir zum Beispiel, dass ein wesentlicher Faktor für den Sieg die Schnelligkeit bei der Wende ist. Also eruierten wir, wie wir dies am besten darstellen. Wir wissen, dass wir dafür alle Daten haben. Die können wir am Boot messen. Wir mussten jetzt gemeinsam die Parameter finden, die das Ganze nachvollziehbar und richtig machen. Es gibt eine Technik mit der Möglichkeit, eine Story zu erzählen. Aber wie stellt man es dar und wie berechnet man die Daten richtig, um zu einem Ergebnis zu kommen, dass valide ist und einen Sinn hat?“

Yacht-Tracking von IGTIMI
Yacht-Tracking von IGTIMI, links gelistet beide AC75 und drei Signal-/Schiedsrichter-Begleitboote (Bild: America's Cup)

Abgesehen von Riedel Communications und Circle-O war die Kooperation mit vielen weiteren Partnern (teilweise Riedel-Tochtergesellschaften) nötig. Igtimi und YachtBot sorgten sich um das Race Management System (RMS) und die Aufarbeitung der Daten für das Rennkomitee, Pidso lieferte Antennen-/HF- Knowhow, iXblue ist ein Hersteller u. a. hochpräziser (Unterwasser-)Messtechnik für zivile und militärische Anwendungen. Auch war das Remote Operations Center (ROC) in Wuppertal angebunden. Die livekritischen Dinge geschahen zwar alle vor Ort, zumal die Pandemie vorab nicht planbar war. Aber Teams wie die Spezialisten in Wien für Antennentechnik und die Software, die auf den Boot lief, für die MPU und die ganzen RMS-Daten, konnten über das ROC in Wuppertal permanent zugreifen und monitoren und haben sehr viel Unterstützung geliefert.

Mediapost am Heck: ganz unten Mikrofon, darüber Penalty-Signalisierung, dann Radar/Biometrie und die Kamera
Frischwasserpumpe zum Freispülen der salzverkrusteten Kamera am Mediapost im Heck der Boote, das Signallicht zeigt Nähe zu Begrenzungen oder Strafen an

Kleines Detail zu den Kameras: Woran man vorher auch nicht denken würde, ist ein Frischwasser-Linsenwaschsystem, das auf Knopfdruck aus dem ROC auf den Booten die Salzkrusten von den Optiken spülte. Es geht also wirklich nicht nur um Audio- und Videofeeds, sondern ganz viel um Daten oder Steuerungen.

Signal Boat: Rennkurs setzen und dessen Freigabe vom Begleitboot aus, auch diese Teams hängen in der gleichen Kommunikations-/Datenstruktur
Positionierte Bahnmarke mit Igtimi Wind-Bot für Wind-/Strömungsdaten
Igtimi Wind-Bot für Wind-/Strömungsdaten auf den Markierungsbojen
Yacht Bot von der Riedel-Communications-Tochter IGTIMI zur Visualisierungs der Positionsdaten, hier bei der Platzierung der Bahnmarken
Technische Datenüberwachung durch das IGTIMI-Team im Umpire-(Schiedsrichter-)Raum
  1. 1
  2. 2
  3. 3
  4. 4
  5. 5

Mitgesegelt ist leider niemand vom Team, dafür ist schon überhaupt kein Platz, aber beeindruckend scheinen die Boote auch so zu sein, so Tim Puschkeit: „Wir hatten mit den vier Betreuern einen kleinen Insider-Running-Gag: Als Projektleiter und technischer Planer war ich die letzten zwei Jahre auf jedem Boot. Aber wenn wir nach Auckland kommen, und ich selbst nochmal auf ein Boot gehen muss, stimmt etwas nicht! Dann hätten wir technisch massive Probleme oder etwas passt nicht. Wenn ich also auf ein Boot muss, ist etwas völlig außer Kontrolle. Alle haben sich also einen Riesenspaß daraus gemacht, auf welchem Boot ich denn wohl zuerst erscheine. Und: Am dritten Tag war ich schon auf allen vier Booten. Gottseidank nur in der Werft, seitdem nicht mehr, es betraf nur die Installation. (lacht) Wir sind zwar Fernseh- und Event-Leute, keine Segelexperten, manche Dinge kann ich nicht verstehen. Aber es sind schon sehr, sehr beeindruckende Gefährte. Allein die Infrastruktur in der Werft zu sehen, wenn so ein Foil-Arm vier Meter neben einem nach unten ragt ‒ das sind Dimensionen, Massen und gewaltige Kräfte, die da wirken. Und unsere Hauptaufgabe ist, das über spektakuläre Bilder und Audio rüberzubringen.“

Perspektiven: Radar on stage?

Aber ist dieses neu gewonnene Know-How für andere Event- Formate anwendbar? Thomas Riedel: „Natürlich nicht so, dass ich morgen dieses Know-how im Schauspielhaus Wuppertal einsetze und vermutlich auch nicht sofort beim WDR oder beim ZDF. Aber es ist häufig so, dass diese Speerspitze der Hightech-Themen dann etwas im Hintergrund bewirkt, Dinge neu zu machen. Also beispielsweise wurde das ganze Thema remote durch den America‘s Cup bei uns massiv angetrieben. Davon profitiert eigentlich jeder Kunde in Zukunft, weil wir hier jetzt Dinge machen können, über die wir vorher gar nicht nachgedacht haben. Aber brauche ich ein so hochpräzises Tracking und einen Radarsensor? Auf den ersten Blick nein. Auf den zweiten Blick: Können Radarsensoren vielleicht doch im Theater beim Bühnengeschehen interessant sein, ein Teil der neuen Kommunikationsinfrastruktur werden?“ Und schon ist ein Faden aufgenommen und wird weitergesponnen: „Wenn ich jetzt im Moment drüber nachdenke – wahrscheinlich schon: Es geht ja auch darum, ob ein Schauspieler an seiner Position ist, es kann um die Informationen gehen, ob der Weg frei für eine Bühne ist, die fahren kann. Also da fallen einem sofort wieder Dinge ein und wer weiß, vielleicht findet das dann eine Anwendung in einem zukünftigen Intercom-System, das auch solche Sensoren beinhaltet ‒ die Information, ob jemand vor der Sprechstelle sitzt oder nicht ist doch vielleicht auch gut, wenn ich draufdrücke und keine Antwort bekomme, oder hat er vielleicht nur das Headset nicht auf? Die große Bedeutung haben wir aber mit Sicherheit in den großen Formaten. Jetzt haben wir mit dem America‘s Cup mit einem der Top-Events im Segeln angefangen, sind jetzt auch in den Sail GP reingekommen und ich gehe davon aus, dass wir im Segeln mehr machen werden. Wir reden mit Rennboot-Serien gerade über Themen, die auch artverwandt sind und schauen, was wir für andere High-Tech-Sportarten aus diesem ganzen Sensorik-Ansatz lernen können. Und dann gibt es natürlich auch den Rückfluss in die Produkt-Ebene, besonders beim Thema Remote-Digitalisierung.“

America's Cup(Bild: America's Cup)

»Wir wollen Format-relevant sein!«

Thomas Riedel zur Mitarbeit an Event-Konzepten

An die „Geheimformel für Erfolg“ aber glaubt er nicht: „Was uns ausmacht, ist diese sehr offene Einstellung: es endet nicht da, wo jetzt die Übertragung gemacht wird. Es gehören der Event dazu und der Sport und wahrscheinlich sehen wir zukünftig noch weitere Aspekte, die ich jetzt vielleicht noch gar nicht nenne. Aber diese Offenheit ist super wichtig und gleichzeitig sind wir ein Technologieunternehmen. Viele dieser Dinge – also auch den America’s Cup – hätten wir gar nicht umsetzen können, wenn wir nicht konsequent viele Jahre vorher schon in Technologie investiert hätten. Bestimmte Dinge werden durch Bolero, MediorNet und Artist überhaupt erst möglich in diesem Format. Die haben wir jetzt nicht in den letzten zwei Jahren entwickelt, sondern die kommen aus den letzten 20, nur teilweise spielen wir die Vorteile jetzt erst hoch. Das heißt, die Stärke, auch in der Lage zu sein, Technologie in so einer Tiefe überhaupt zu entwickeln, spielt dabei eine ganz enorme Rolle.“ Der eigene Standort in Kalifornien liege zwar nicht direkt im Silicon Valley selbst, man fühle sich aber „mental dicht dran“ – die großen dortigen Player aus dem eSport-/Gaming-Umfeld seien mittlerweile signifikante Partner, die selbst die geschäftlichen Dimensionen mit etablierten Rundfunkanbietern überträfen. „Mir ist klar geworden, dass unsere Welt der Globalisierung, in der wir uns bewegen, es für kleine Unternehmen immer schwerer machen wird, da irgendwie noch reinzukommen. Wenn man über Technologie redet, muss man einfach sagen: Das geht typischerweise einfach nicht mit zwei bis drei Ingenieuren. Die Kunst ist es, nicht zu corporate zu werden, also mit der Riedel-Gruppe von inzwischen fast tausend Menschen trotzdem noch den Startup-Charakter zu erhalten und sich immer noch zu fühlen, als ob wir alle in einer Garage sagen ‚Tschakka, wir machen das jetzt!‘ Da hat sicherlich die Pandemie zusammen mit dem America’s Cup einen ganz besonderen Einfluss, von dem ich glaube, dass man in zwei bis drei Jahren sagen wird: Das hat der Riedel sich alles ausgedacht, als sie im Lockdown plötzlich Probleme hatten, Events abzuwickeln!

Mit freundlicher Unterstützung durch das Team von Segelreporter.com

Schreiben Sie einen Kommentar

Ihre E-Mail-Adresse wird nicht veröffentlicht. Erforderliche Felder sind mit * markiert.