MEHR 2017: Musikproduktion oder „Gottesdienst 2.0“?

Über 500 Scheinwerfer, mehr als 170m² LED-Wand und ordentlich Beschallungsmaterial von L-Acoustics lesen sich wie die Fakten einer amerikanischen Musikproduktion – sind aber die Eckdaten einer kirchlichen Veranstaltung. Auf eine Trennung zwischen Bühne und Publikumslicht wurde verzichtet – im Zusammenspiel mit den Kameras erforderte dies ein hohes Maß an Fingerspitzengefühl, um Publikum und Bildtechnik gleichermaßen zufrieden zu stellen.

Mehr 2017
Über 500 Scheinwerfer und mehr als 170m² LED-Wand: Das klingt eher nach der Tour eines Megastars (Bild: Stefan Junker)

Ein durchgehendes  Programm von morgens um 8.00Uhr bis 23.30Uhr gab es bei der 10. Ausgabe der Konferenz „MEHR“ im Messezentrum Augsburg, in der sich Vorträge verschiedener Redner und unterschiedlicher Konfessionen, Musik und Fürbitten als „Gottesdienst 2.0“ ohne Unterbrechung abwechselten – und natürlich ein in Quantität und Qualität beeindruckender Einsatz modernster Veranstaltungstechnik.

Anzeige

Veranstalter der einmal im Jahr stattfindenden „MEHR“ ist der Gebetshaus Augsburg e.V. Diese ökumenische und ausschließlich aus Spenden finanzierte Einrichtung wurde 2005 vom Theologen Dr. Johannes Hartl gegründet und bietet seitdem Christen und Gläubigen jeglicher Konfession die Möglichkeit, in einem eigens dafür gestalteten Gebetsraum Gott näher zu kommen. Im Gegensatz zu klassischen Kirchen wird
hier das Gebet allerdings meist nicht in andächtiger Stille, sondern auf eher moderne Weise mit musikalischem Lobpreis und Fürbitten als Gemeinschaft zelebriert – und das seit gut fünf Jahren ohne Unterbrechung, 24 Stunden am Tag, 365 Tage im Jahr.

Dieser Charakter eines gemeinschaftlichen Erlebnisses wird auch mit der „MEHR“ – wie der viertägige Event nicht als Abkürzung, sondern in Anlehnung an das Plus in Sachen Glaube und Gebet heißt – als interkonfessionelle Konferenz und in stetig wachsendem Umfang durchgeführt. Wobei man fast schon von explosionsartigem Wachstum sprechen muss, wenn man bedenkt, dass die Veranstaltung erstmalig 2008 in einem Pfarrsaal mit 120 Personen begann und bereits die diesjährige, zehnte Auflage vom 5.–8. Januar 2017 mit Halle 5 und insgesamt über 10.000 Besuchern in der größten Messehalle der Messe Augsburg stattfand. Darüber hinaus gab es in Halle 7 einen Ausstellungsbereich diverser christlicher Organisationen und Verbände sowie eine eigene Kinderbetreuung für über 800 angemeldeten Kindern in der Schwabenhalle.

Rigging und Aufbau

Das Rigging der 199 Motoren und rund 1 km Traversen begann am 27. Dezember 2016 – nachdem man mit großer Erleichterung feststellte, dass die bereits am 23.12. eingezeichneten Punkte noch sichtbar waren: In der Pause über dieWeihnachtstage wurde in Augsburg eine bei Bauarbeiten gefundene, 1,8 Tonnen schwere Fliegerbombe aus dem zweitenWeltkrieg entschärft und 54.000 Einwohner vorsorglich evakuiert. Das Messezentrum diente dabei als Ausweichunterkunft. Eine große Sorge des Technikteams bestand darin, dass durch diese Nutzung und die Reinigung neben dem Schmutz auch alle Markierungen verschwinden könnten, weshalb man beim Einzeichnen sehr gründlich vorging … so gründlich, dass selbst während der Veranstaltung noch einige der Beschriftungen zu sehen waren.

Bis zu 100 Techniker und Helfer verarbeiteten an insgesamt sieben Aufbautagen neun Trailer voller Technik sowie weiteres Equipment für Szenenfläche, Tribüne, Messestände und Infrastruktur. Die vorgesehenen Bauzeiten wurden stets eingehalten, oftmals sogar unterschritten, was neben einer soliden Vorplanung und einem professionellen Team auch dem großem Engagement der freiwilligen Helfer zu verdanken war – auch wenn deren Anzahl im Zuge einer allgemein notwendigen Professionalisierung zu Gunsten „hauptberuflicher Stagehands“ doch geringer war als noch in den Jahren zuvor.

 

Licht- und Setdesign: Besucherraum als Teil der Szenenfläche

Die Vorgaben zum eigentlichen Lichtdesign waren äußerst gering, wie uns der Schweizer Lichtdesigner Roni Huber im Gespräch erläuterte. Lediglich die Form der Bühne mit einer zentralen Fläche für Gottesdienste und Vorträge sowie den beiden Wings für die Bands waren physikalisch gesetzte Elemente. Nicht die Musik oder die Musiker, sondern der Glaube und Gott sollte an zentraler Stelle stehen, entsprechend sollte auch ein – optisch dem im Gebetshaus vorhandenen, aber an die Dimensionen der Messehalle angepasstes und mittels C1-Motoren verfahrbares – Holzkreuz der Dreh- und Angelpunkt für weitere Überlegungen werden. Alles kommt vom Kreuz, alles geht zum Kreuz – im übertragenen Sinn für Gott als Ursprung – wurde zur Basis des Designs mit seinen strahlenförmig angeordneten Traversen, die weit über die Bühne hinaus durch die gesamte Halle ragten. Dies versinnbildlichte gleichzeitig einen weiteren, extrem wichtigen Aspekt der Veranstaltung: Der Besucher war Teil des Events, er sollte nicht nur Zuschauer, sondern im wahrsten Sinne des Wortes Teilnehmer sein und die Magie einer großen Gemeinschaft erleben. Eine wie sonst übliche Trennung zwischen Bühne und Publikumslicht – sowohl in designtechnischer wie auch lichtsetzender Hinsicht – wäre hier extrem kontraproduktiv gewesen. Im Zusammenspiel mit den Kameras erforderte dies aber ein hohes Maß an Fingerspitzengefühl, um den üblichen Gegensatz „für die Kameras ist es zu dunkel, für das Publikum zu hell“ mit einer geschickten Anordnung der Scheinwerfer abzumildern, um Publikum und Bildtechnik gleichermaßen zufrieden zu stellen.

Licht-FOH mit zwei Hog4-Konsolen
Licht-FOH mit zwei Hog4-Konsolen inklusive der obligatorischen Faderwings (Bild: Stefan Junker)

Als Scheinwerfer kamen hauptsächlich Martin MAC Viper Profile und Performance, Robe Robin Pointe, SGM P5 sowie einige Martin Atomic LED Strobes und konventionelle Blinder zum Einsatz. Im Bereich der Washlights spezifizierte Roni Huber mit A12, Sparx7 und Sparx10 zum Großteil Geräte von JB-Lighting, zu deren Produkten der Designer als Programmierer der meisten Demoshows des schwäbischen Herstellers eine Affinität hegt. Insgesamt wurden rund 520 Scheinwerfer verbaut, die Steuerung erfolgte über zwei Hog4-Konsolen inklusive der obligatorischen Faderwings, eine weitere fungierte als Programmierhilfe und während der Veranstaltung als Havariepult.

Roni Huber und sein Kollege Michael Kuhn teilten sich die Arbeit an den Pulten, da neben den Scheinwerfern auch noch zwei Hippotizer-Medienserver am FOH eingebunden waren, um die mächtigen LED-Screens während der Gottesdienste oder Vorträgen ohne eigene Präsentationen mit Hintergründen und Animationen bespielen zu können. Den jeweiligen Look bestimmte dabei Veranstaltungs-Gründer Dr. Johannes Hartl, der mit seinen täglichen Vorträgen und selbst kreierten Hintergründen die Basis vorgab, an denen man sich in puncto Farbwahl, Content und Animationen tagesaktuell orientierte. Das komplette Design wurde in Capture entworfen und für die Kundenpräsentation visualisiert. „Irgendwann fuhr ich dann mit einem Design nach Augsburg … und das ist jetzt eigentlich 1:1 das, was hier hängt“,  so Roni Huber in unserem Gespräch. „Die Einkürzungen, die wir machen mussten, die gab es, aber es ist nie das Design über den Haufen geworfen worden und sollte immer erkennbar bleiben – das finde ich sehr exklusiv, das macht extrem Spaß“, zeigte sich der Designer vom kreativen Prozess und der Wertschätzung seiner Arbeit begeistert.

MEHR2017
Dominantestes Element im Bühnenbereich war die zentrale 114 m2 große LED-Wand, die seitlich von zwei weit über die Bühne hinaus ragenden Fingern aus Martin LC-Modulen ergänzt wurde. Weitere LC-Frames bildeten einen optischen Abschluss als abgehängte Bordüre an der Fronttruss (Bild: Stefan Junker)

Ein umfangreiches Pre-Programming gab es nicht, neben dem Pult- und Medienserver-Setup wurden lediglich eine kurze, Timecode-getriggerte Introsequenz sowie einige Basislooks und Positionen vorprogrammiert. Die restlichen Anpassungen und Programmierungsarbeiten erfolgten dann an drei arbeitsintensiven Tagen direkt vor Ort. Dabei wurde stets nach dem Baukastenprinzip und selektiv programmiert, da einerseits viele Programmpunkte nicht wirklich geprobt und situativ beleuchtet werden mussten, andererseits nur so die größtmögliche Freiheit bestand, flexibel zu reagieren – denn bei einem durchgehenden Programm von morgens bis nachts gibt es nahezu keine Zeit für Nachbesserungen.

Videotechnik: 114 m2 LED-Wand und TV-Streaming

Dominantestes Element im Bereich Bildtechnik war sicherlich die zentral im Bühnenhintergrund platzierte, 114 m2 große LED-Wand mit 6 mm Pixel-Pitch, ergänzt von zwei seitlich weit über die Bühne hinausragenden Fingern aus Martin LC2140-Modulen. Weitere LC-Frames bildeten einen optischen Abschluss als abgehängte Bordüre an der Fronttruss, womit insgesamt rund 60 m2 der Low-Resolution-Wand verbaut wurden. Komplettiert wurde das multimediale Setup durch je zwei Main- und Delay-Leinwände für das Live-Bild, die mittels Panasonic PT-DZ21-Projektoren bespielt wurden.

Multimedia-City hinter der Bühne
Multimedia-City hinter der Bühne (Bild: Stefan Junker)

Das Screen Management der LEDs und Leinwände übernahmen drei Pandoras Box Quad-Server von Christie (Coolux), die die Signale je nach Situation auf drei verschiedenen Mappings abbildeten. So war es möglich, die Screens sowohl als komplette Fläche, Rückwand, Seiten, Finger und Bordüre individuell als auch in spezifischen Arrangements der Licht-Hippos zu bespielen.

MEHR2017
Audio-Routing Neben den klassischen Stationen FOH/Monitor/Amp-City wurde das Audiosignal noch an diversen weiteren Stellen abgegriffen, beispielsweise für einen eigenständigen Webstream-Mix (Bild: Stefan Junker)

Als Zuspieler gab es neben den bereits erwähnten Hippotizern einen „Karaoke-Rechner“ für die Einspielung der Bauchbinden und Songtexte, zwei PowerPoint-Rechner für externe Referenten sowie zwei Apple Mac Pro als Main und Backup für die Keynote-Präsentationen von Hauptreferent Johannes Hartl. Dessen ausdrücklicher Wunsch als optisch und designtechnisch sehr ambitionierter Mensch war es, die komplette LED-Fläche für seine Vorträge bespielen zu können, die in ihrer Gesamtheit aber – lässt man einmal die Tatsache des größeren Pixel-Pitch der LC-Wände außer Acht – einer Auflösung von 3 × Full-HD entsprach. Eine entsprechende Vorlage mit dem Layout der zu bespielenden LED-Flächen wurde ihm daraufhin im Vorfeld zur Verfügung gestellt, damit er bei der Gestaltung seiner Folien auf die richtige Platzierung des Contents achten konnte. In der Regie wurden alle Signale in HD-SDI 1080i50 verwaltet und dementsprechend geroutet, zur Wandlung dienten insgesamt elf Barco Image- Pro und ein Analog-Way Ascender32.

Für das Livebild kamen sieben Sony HXC-100-Kamerazüge zum Einsatz: Zwei stationär mit 86-fach Optik in der Mitte der Halle, zwei mobil mittels Link HDR1700-System drahtlos und telemetriegesteuert, ein 8-m-Kran neben der Bühne sowie zwei Remote-Cams an FOH und der gegenüber der Bühne hängenden Traverse. Der Schnitt erfolgte über einen Ross Carbonite Plus Mischer, der parallel zwei Full-HD-Mixe erstellte. Einer zeigte als Livebild das Bühnengeschehen in Großformat in der hinteren Hälfte der Halle, der zweite transportierte alsWebstream eher die Atmosphäre und Größe der Halle. Auch der Spartensender und Kooperationspartner Bibel-TV griff den Stream ab, um ihn teilweise live zu senden oder zur späteren Verwendung aufzuzeichnen. Weiterhin wurde der Webstream an viele Positionen der Hallen übertragen, beispielsweise auch als Vorschau in den Cateringbereich oder vor die Dolmetscherkabinen in die benachbarte Halle 4, was insgesamt zu einer Leitungslänge von rund 5,5 km an Signalkabeln führte, die vom Video-Gewerk für die MEHR 2017 verlegt wurden.

MEHR2017
Verwandlungen: praktikabel und gleichzeitig optisch ansprechend (Bild: Stefan Junker)

Tontechnik: aufwändiges Audio-Routing

Die Beschallung der Halle erfolgte über Systeme von L-Acoustics, im Einzelnen bestehend aus 24 × K2 als Main- PA, 48 × Kara als Delay sowie diverse ARCS als Outhang, Center- und zur Nahfeldbeschallung. Am FOH kamen zwei Yamaha-Konsolen CL5 zum Einsatz, wovon eine lediglich als Backup lief. Trotz der großen Anzahl wechselnder Akteure und Bands blieb die Anzahl an Inputs mit maximal 32 simultan zu verwaltenden Signalen relativ überschaubar, da in weiten Teilen immer das gleiche Setup und Backline genutzt wurden. Eine Ausnahme hiervon stellte das Konzert von Michael Patrick Kelly am Eröffnungsabend dar, der zusätzliche 48 Inputs benötigte und hierfür exklusiv die zweite Konsole in Beschlag nahm.

Simultan-Dolmetscher Audio-Routing zu der benachbarten Messehalle
Simultan-Dolmetscher: Audio-Routing zu der benachbarten Messehalle (Bild: Stefan Junker)

Eine weitere Besonderheit fand sich im Monitoring der Lobpreisbands: Die Musiker bekamen die benötigten Signal analog angeliefert und stellten sich anschließend über ein Personal
Monitoring System ihren individuellen Mix zusammen. Dies ermöglichte nicht nur den Musikern größtmögliche Freiheit bei der Soundgestaltung, sondern vereinfachte und beschleunigte gleichzeitig auch die doch sehr umfangreichen Soundchecks der 15 Bands – natürlich nur, da allesamt mit dieser Arbeitsweise bereits vertraut waren. Der eigentliche Monitorplatz war somit in erster Linie mit der Bereitstellung
der Signale sowie der Beschallung der „Centerstage“ bei Gottesdiensten oder Vorträgen beschäftigt.

MEHR2017
Dekoration der Bühnenrückwand: der untere Teil der Bühnenrückwand war mit fahrbaren „Bühnenlaub-Risern“ verkleidet (Bild: Stefan Junker)

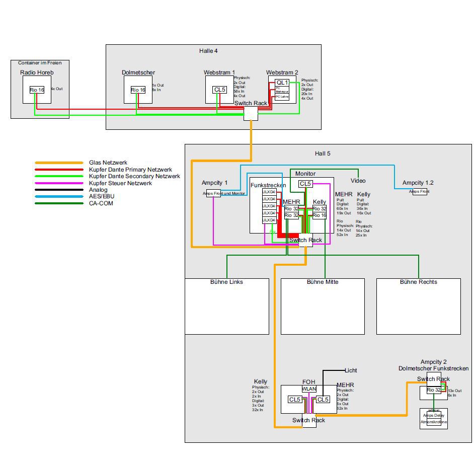
Interessant war vor allem das Dante-Audionetzwerk, welches sich auf verschlungenen Pfaden durch diverse Hallen und zurück bewegte. Neben den klassischen Stationen FOH/Monitor/Amp-City wurde das Signal noch an etlichen weiteren Stellen abgegriffen, beispielsweise für den Ü-Wagen von Radio Horeb, die CD-Produktion, denWebstreamund die Dolmetscher in der benachbarten Halle 4, die die Veranstaltung in bis zu acht verschiedene Sprachen übersetzten. Natürlich flossen diesemultilingualen Übersetzungen nun auch wieder in die Veranstaltungshalle zurück, wo sie über diverse Funkstrecken den internationalen Gästen zur Verfügung gestellt wurden. Weiterhin wurde die englische Übersetzung parallel dazu auch für den Webstream benötigt, der in zwei Versionen auf deutsch und eben englisch ins Netz eingespeist wurde.


Materialliste Ton (Auszug)

24 × L-Acoustics K2 Main
48 × L-Acoustics KARA Delay
6 × ARCS Focus Outfill
3 × ARCSII Center
12 × KS28
6 × LA-RAK II
2 × Yamaha CL5
1 × Yamaha CL5 (Monitor)
3 × Rio32 (Monitor)
2 × Rio 16 (Monitor)
1 × Yamaha CL5 (Webstream)
1 × Yamaha QL1 (Webstream)
1 × Rio 16 (Webstream)


Sicherheitskonzept für 10.000 Gäste inkl. Terrorschutz

Das Sicherheitskonzept der Veranstaltung erstellte Marcel Weckmer von MCWevents. Die Entwicklung des Bestuhlungsplans mit einer Kapazität von 8.500 Besuchern in der Halle 5 gestaltete sich aufgrund von Laufweglängen und Rettungswegbreiten als schwierig und konnte nur über spezielle Entfluchtungsnachweise realisiert werden. Beispielsweise wurden die aufgrund baulicher Gegebenheiten teilweise zu langen Wege durch breitere Fluchtwege oder doppelte Treppenabgänge auf der Tribüne kompensiert.

Ein gutes Beispiel dafür, dass Sicherheitskonzepte nicht nur Steine in den Weg legen, sondern durchaus auch Türen öffnen können. Aber nicht nur „klassische“ sicherheitskonzeptionelle Themen wie Entfluchtung, Brandschutz, Sanitäts- oder Ordnungsdienst waren von Belang, auch das Thema Sicherheit in puncto Attentat und Terror hat heutzutage deutlich an Brisanz zugenommen – immerhin lieferte die MEHR 2017 ein potenzielles Ziel von mehreren tausend Christen. Aus diesem Grund wurden die Zugangskontrollen zweigeteilt und ein erster Sicherheitscheck bereits vor den Messehallen durchgeführt. Ein für mehrtägige Besucher eigens errichtetes Gepäckzelt vermied dabei achtlos abgestellte Gepäckstücke in den Veranstaltungshallen. Der eigentliche Check-In erfolgte dann – auch bezüglich Besucherstrom weitgehend entzerrt – erst im Eingangsbereich der Halle.

Dante-Netzwerk
Dante-Netzwerk

Mediale Kirche 2.0

Man kann persönlich von derlei christlichen Veranstaltungen halten, wasman will – rein technisch spielte die Veranstaltung akustisch, optisch und visuell auf extrem hohem Niveau. Ein interessantes Lichtdesign und komplexe Video- und Audionetzwerke verhalfen der Veranstaltung zu einem modernen Look und selbstsicherem Auftreten in Zeiten eines eher angestaubten Images kirchlicher Institutionen. Aber es beeindruckte nicht nur die Technik, auch die Besucher machten diese Veranstaltung zu etwas ganz Besonderem – es herrschte ein ungewöhnlich friedliches und vor allem tolerantes Miteinander, wie es wohl auch für diemeisten Techniker ungewöhnlich war. Lichtdesigner Roni Huber fasste dies so zusammen: „Wenn hier jemand kommt, weil ihn ein Scheinwerfer blendet und du ihm erklärst, dass das
leider nicht zu ändern ist, beschimpft er dich nicht, sondern bedankt sich für die Information, wünscht dir noch einen schönen Tag und setzt sich um.“ Man lernt eben nie aus.

 


Crew-Liste MEHR 2017

Licht- & Videodesign: Roni Huber
Technische Planung Ausschreibungsunterlagen: Jens Hehner
Veranstaltungsleitung: Johannes Mair
Produktionsleitung: Monia Aichinger
Technische Leitung: Daniel Biedermann
Leitung Rigging: Johannes Greger
Leitung Licht: Hannes Heinicke
Leitung Ton: Dominik Opiela, Matthias Leidecker
Leitung Video: Jochen Hoffmann
Logistik: Chris Miller, Stefan d’Angelo
Dante-Planung: Daniel Sowinski
Netzwerk: Michael Staps
Tribüne: Bender Tribünen
HeadRigging: Jörg Strobel
Leitung Messebau (Halle 7): Patrik Jung
Technikerteam/Licht/Ton: Tobias Volk, Matthias Hofner,
Philip Gabriel, Ludwig Siegel, Benjamin Csernik, Benedikt
Spreng, Marco Schreiber, Markus Hutter, Matthias Knoll,
Robin Pilz, Jörn Knobloch

MEHR 2017 Betreuungs-Team:
PL/TL Video: Jochen Hofmann
Regietechnik: Andreas Dippl
Regietechnik: Michael Staps
Regie-/Bildtechnik: Mathias Adelkamp
Bildtechnik: Amadeus Zenk
Videotechniker/Kameraoperator: Giulio Carniato,
Jan Greese
Kameraoperator: Anja Funk, Christian Elling
Kamerakranoperator: Roland Wittmann
Zusätzlich BibelTV-Crew: 8 Personen
Licht-Operatoren: Roni Huber, Michi Kuhn
Licht-System: Johannes Heinicke, Tobias Volk
Ton-FOH: Uwe Schwidewski, Andre Gekeler,
Matthias Lingenfelder
Monitor: Daniel Sowinski, Timo van Iterson
Webstream: Benjamin Kelber, David Fischer, Stefan Pfändner
Ton-System: Matthias Leidecker, Matthias Hofner
Stagemanagement: Markus Fackler, Monia Aichinger
ShowCaller: Nicolas Schönberger, Max Kurtze
Live-Regie: Anton Svoboda, Johannes Feil
Meister-Bühne: Jens Hehner
Sicherheitskonzept: Marcel Weckmar
Meister Halle: Thimo Kolonko

Kommentare zu diesem Artikel

  1. Ich war nicht dabei, hab aber schon von Freunden gehört die dort waren. Nach diesem Artikel reizt es mich erst recht, auch mal hin zu gehen!

    Auf diesen Kommentar antworten

Pingbacks

  1. Musikproduktion oder "Gottesdienst 2.0"? - worship4.live

Schreiben Sie einen Kommentar

Ihre E-Mail-Adresse wird nicht veröffentlicht. Erforderliche Felder sind mit * markiert.